ESG已成為全球新顯學,強調多元包容的女性治理愈來愈受重視。然而,圍繞就業婦女,仍多傾向求職、晉升等保障弱勢名額的概念,而非真正著眼於探討女性領導力。
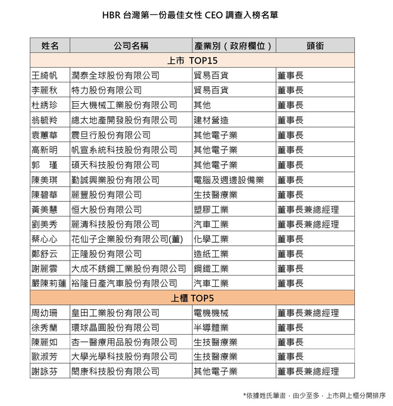
《哈佛商業評論》(Harvard Business Review; HBR)全球繁體中文版為凸顯女性領導特質,針對全台上市櫃公司女董事長,進行台灣第一份「最佳女性CEO」調查,選出上市公司女董事長15強、上櫃公司女董事長5強,橫跨各類產業,身份包括家族成員、創辦人、專業經理人(見表)。

《哈佛商業評論》全球繁體中文版已執行過三屆台灣上市櫃公司「最佳績效CEO」調查後,今年首度調查「最佳女性CEO」,以了解台灣女性治理的樣貌。
延續百大CEO評比 HBR首度調查台灣女性CEO經營績效
聯合國2015年推出SDGs 17項永續發展目標起,帶動全球企業界全面迎向ESG(環境、社會、公司治理)永續發展,其中一項就是強調性別平等,增強婦女權能。
但據經濟部資料顯示,儘管目前台灣中小企業中已有37%是女性負責人,但在上市櫃公司中,女董事長的比例仍偏低,在超過1700家上市櫃公司中,共123位女性董事長,比例不到8%。
《哈佛商業評論》全球繁體中文版針對這些公司的市值成長率、累計年度ROE(股東權益報酬率)、平均年度EPS(每股稅後盈餘)等三項指標,在上市公司76位女董中,評選出前15強,依照姓氏筆畫排序為潤泰全球王綺帆、特力李麗秋、巨大機械杜綉珍、總太翁毓羚、震旦行袁蕙華、帆宣高新明、碩天科技郭瑾、勤誠陳美琪、麗豐陳碧華、恒大黃美慧、麗清科技劉美秀、花仙子蔡心心、正隆鄭舒云、大成不鏽鋼謝麗雲。
上櫃公司共47位女董中,評選出5強,依照姓氏筆畫排序為皇田周幼珊、環球晶圓徐秀蘭、杏一陳麗如、大學光學歐淑芳、閎康科技謝詠芬。
入榜的20位堪稱台灣最強女CEO,行業別遍及橡膠、化學、鋼鐵、汽車、營造、生技、電子業等,以創辦人與家族成員為主。上市公司15位中,10位為家族成員或配偶,占67%;4位創辦人或共同創辦人,僅1位專業經理人。而5位上櫃女董中,有4位創辦人,1位專業經理人。
女創業家瞄準產業動態 女專業經理人善策略
目前投資市場並未針對女性擔任領導人的企業,特別做績效研究,但從本次HBR榜單中,可看出與產業發展的大趨勢吻合,半導體、電動車、自有品牌商品等公司的女董事長紛紛入榜。
跟半導體相關的女董事長包括帆宣高新明,及環球晶圓徐秀蘭。
帆宣是台積電合作夥伴,也是國際一級大廠供應鏈的一員。2020年,全球經濟受新冠肺炎衝擊甚鉅,帆宣去年上半年一度業績衰退,但下半年反彈,整年繳出歷史新高的年營收251.2億元,EPS 4.88元也是近15年新高。高新明創業32年,創造182.5%的市值成長率,年平均EPS為4元。
環球晶圓是中美晶集團子公司,以今年10月20日收盤價770元估算,市值超過3300億。董事長徐秀蘭是「併購大王」盧明光(現任大同公司董事長)栽培的專業經理人,有「晶圓女王」外號,自2011年接任以來,持續以併購擴大企業版圖,至今繳出1397%的市值成長率、累計年度ROE為136.3%,平均EPS高達21.6元。
杜綉珍、嚴陳莉蓮 家族女性扛起集團江山
代表自行車品牌「捷安特」的巨大機械,則是另一種類型。現任董事長杜綉珍是創辦人劉金標的外甥女,2017年接棒後,帶領巨大去年首度衝破年營收700億元大關,EPS 13.19元也是歷史新高,2019到2020年的營收亦連續創紀錄。自2017年至今,市值成長率為76.4%、累計年度ROE為59.9%,年平均EPS 8.8元。
電動車題材最耀眼的女性領導人,非裕隆集團嚴陳莉蓮莫屬。近年裕隆最受矚目的動態是與鴻海合資成立鴻華先進,投入電動車開發,宣示「電動化、智能化、連網化、共享化」轉型四化策略。
2018年,裕隆集團執行長嚴凱泰因病過世,嚴陳莉蓮扛起集團4,000億重擔,兩年多來,不但帶領集團度過財務危機,並積極培育新生代幹部,重塑團隊,但本人從不接受媒體專訪,是執行力極強,卻也極度低調的女性領導人。
台灣上市櫃公司女董事占比僅歐美一半
台灣2011年頒布性別平等政策綱領,2012年成立行政院性別平等會,落實推動工作。然而在企業這一塊,較多討論婦女就業、職場平等和勞動權益等議題,較少探討女性領導人的養成和接班。
以本次台灣「最佳女性CEO調查」的設定計算日期2021年7月30日來說,一共1740家上市櫃公司,其中僅123位女性董事長,占不到8%,比例偏低。另外據政府統計,台灣上市櫃公司女性董事在董事會席次的比例約13.5%,相較於美國的25%及英國的34.5%,還有很大的進步空間。
不過,細看企業績效,根據台灣女董事協會2021年度《女性治理白皮書》,截至去年,女性治理的上市公司,營收成長家數優於相同產業的比例為37.2%;EPS優於相同產業的比例為56.6%。由此可見女領導者穩定經營的能力。例如勤誠興業陳美琪、麗豐陳碧華等,幾位此次榜上有名的上市公司女董事長,長期以穩健步調推動公司營運。
台灣第一份「最佳女性CEO」調查專題,彰顯不同領域、背景、年齡的職場女將,有人作風低調、有人行事果決,皆為公司帶來亮眼表現,展現低調優雅的領導力。