所謂「頭腦好」,是指掌握文章脈絡的能力,還有掌握現實意義的能力。我以前就讀東大法學部的時候,曾經被同學筆記的精美程度給嚇到過。他們的筆記不只精確又漂亮,而且很有架構。能用具體而簡單的文字解釋難度極高的文章,才代表真正理解文章的內容。
依我所見,每五個大學生,就有三個不懂得拿筆。
《考上第一志願的筆記本:東大合格生筆記大公開》書中有提到,將近八成的東大合格生拿筆姿勢都很漂亮。
換句話說,每五個東大生,仍然有一個拿筆不漂亮,例如:將姆指和食指扣在一起,或是用拿湯匙的方式拿筆。
「八成」這數字已經比一般學生好很多了。過去我在東大的時候,並沒有看過拿筆姿勢特別奇怪的人,隨著時代進步,許多人漸漸失去書寫能力了。
出社會後,筆記也派得上用場
前面我們提過,東大學生會把「黑板」加「教授口述」寫得很精美。我以前就讀東大法學部的時候,曾經被同學筆記的精美程度給嚇到過。他們的筆記不只精確又漂亮,而且很有架構。
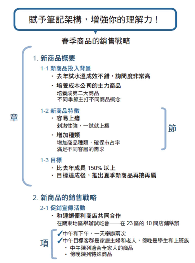
所謂的很有架構,是指筆記就像一本書,有分章、節與細項。如果直接寫一長串文章,很難抓出重點所在,但有明確的架構就很好抓重點了。
一開始他們先用章來做大區分,再從中歸納出小節和細項。章、節、項雖然各有標題,但統整得有條不紊,就很容易了解文意。

抄寫談話也是同樣的要領,那些同學在聆聽的階段時,思考這種結構上的優先順序,然後改變文章開頭的位置來顯示這種順位。
有些人還會把談話內容化為圖示,添加在筆記當中,我甚至覺得他們的筆記可以直接拿去當參考書賣錢。
當然,在聆聽授課的內容時,也可以先寫下談話的大概,之後再進行架構統整。不過東大生似乎不用花這樣的功夫,大多可以當場就整理好。如此高超的語言處理能力和資訊歸納能力,著實令人讚嘆。
我很常跟別人借筆記,借到的也都是那種精美的筆記。跟誰借筆記是一門重要的學問,一般來說,廣受好評的筆記都是有架構的筆記。
那些筆記有條不紊的同學,大學畢業後若當上公職或銀行員,就能把統整筆記的能力活用在製作資料上了。
現在日本的官僚給百姓的印象不好,不過以前創造高度經濟成長的高級官僚確實優秀。過去東大法學部堪稱是官僚養成機構,所以他們擅長筆記法是必然的事。打從參加國考的那一刻起,就得拿出官僚該有的能力。除了法律知識以外,還要能迅速掌握大量語言情報的要點,並在理解後提出方案。
養成「出社會也要做筆記」的觀念
東大的入學考試安排也很巧妙,例如:國語有很多申論題,或是標出一段難解的文章,請考生簡單扼要地做出說明。能用具體而簡單的文字解釋難度極高的文章,才代表真正理解文章的內容。
數學考試並不是單純要人羅列公式而已,「用國語去解釋公式原理」也包含在內,社會科考試更是以申論題為主。填空或回答關鍵字之類的問題是在考記憶力沒錯,但東大入學考更重視語言和情報的處理能力。
的確,筆記做得漂亮會拿到比較好的成績,但這不代表工作能力優異,讀書厲害和工作厲害不見得能畫上等號。商業行為尤其如此,一個人若沒有獨特的敏銳度,很難賺到大錢。
不過,大多數的工作是「在期限內處理好」就夠了。在組織裡找到自己擅長的領域,按部就班地處理工作,並歸納出一套有系統的方法非常重要。換句話說,筆記在出社會以後還是派得上用場。
有沒有這樣的觀念,將產生非常大的差異。
姑且不論技術的高低,最重要的是要先養成「出社會也必須做筆記」這個觀念。
「抄」筆記和「做」筆記的不同層次
如果只是傻傻地抄筆記,頭腦並不會因此變好,你得用更積極的方式做筆記才行。
首先,做筆記時需要運用「積極」意識。
抄寫筆記的心態是有分層次的。
舉例來說,我常在開始演講20分鐘後,要求大家把演講內容歸納成3分鐘版本重述一遍,幾乎所有聽講者都辦不到。只有在事前要求聽眾邊聽邊抄筆記,他們才會照辦。然而,就算是看著筆記簡短地重述一遍,大多數人還是講得不知所云,最後中途放棄。
聆聽演講吸收資訊是好事,但也得活用那些資訊才有意義。假如聽完演講後只是稍微留下一點印象,那麼有聽跟沒聽是一樣的。在必要時有辦法重述內容,這才是關鍵所在。
聆聽別人講話的時候,你必須抱著「自己是下一個發言者」的心態來抄筆記,否則是絕對不可能重述內容的,而這就是「被動抄筆記」和「積極做筆記」的差別。由於心態不同,吸收率也會完全不一樣。當人處於「自己也必須開口」的迫切情況下,才會積極去做筆記。
只是被動抄筆記的話,頭腦並不會變好。既然決定要邊聽邊做筆記,就抱著必須重述一遍的心態來寫。把你寫過的內容說給兩個好朋友聽也是不錯的方法,以這種「準備說給人聽」的心態做筆記,你會發現自己的理解力和記憶力有飛躍性的進展。
第二,若對方談話的內容和本身的經驗相關,也請你把它寫下來。假設談話的內容是魚網,請想像你是用那張魚網,在經驗的大海中撈出魚來。然後具體寫下自己也曾有過的類似經歷,或是以前聽過類似的話題。
簡言之,就是把「客觀資訊」和「主觀資訊」都寫在筆記上面。由於同時要寫下兩種資訊,還不習慣的人會稍感困難。但進行困難的訓練,你的頭腦才會變聰明。
所謂「頭腦好」,是指掌握文章脈絡的能力,還有掌握現實意義的能力。
有本事依循文章脈絡,具體說明一件抽象的事情,這是非常重要的能力。所以要養成使用具體事例說明的習慣,而且要能瞬間聯想到相關的資訊。
這樣的訓練可以透過做筆記進行,因此做筆記會讓你變聰明。
