新世代高齡者與上世代高齡者很大的不同之處,在於他們是引領現代科技發展、推動數位普及的世代,累積了豐厚的數位資產,一旦到生命消逝的時候到來,這些數位資產立刻變為數位遺產,「該怎麼處理?可以怎麼處理?」才能讓逝者與遺族的權益不致受損,甚而感到慰藉,又符合道德與法律的邊界,便是一大挑戰。 (本文摘自《不老經濟》一書,以下為摘文。)
數位浪潮下的老後新需求
近年來全球智慧型手機的普及率逐漸上升,下至小學生,上到年長者,幾乎已是人手一機的狀態。以日本為例,日本總務省2018年《通訊利用動向調查》結果顯示,日本60~69歲高齡者的網路利用率高達86.5%。在此大環境下,使用者一旦過世,智慧型手機、平板電腦、筆記型電腦等數位產品內會留下許多個人資料,包含電子帳戶、信用卡資訊、電子貨幣、照片、影片、通訊錄等,這些都可被稱之為「數位遺產」。
這些數位設備只能由家人或資源回收業者處置,過程中不乏數位資料外流或遭人盜用的風險。數位設備中儲存的資料(如照片、影片、過往與親友往來郵件、訊息等)既是逝者曾經存在過的證明,卻也可能包含逝者不願意讓遺族得知的內容,因此數位遺產的妥善處理,也成了新時代數位浪潮下的新需求。

尊重長者與遺族意願,生前、死後整理都安心
Neo Price公司成立於2012年,目前提供舊物整理與回收、遺物整理與收購、iPhone手機與名牌打火機修繕等服務。2015年時,NeoPrice將遺物整理由舊物回收服務中獨立出來,以「Marelique」(法文中「我的遺物」之意)為品牌,積極拓展遺物整理業務,提供舊物回收、遺物與數位遺物整理、孤獨死特殊清掃等服務。Marelique期望在保留與逝者相關回憶的同時,也能防範個資外洩的風險於未然。
Neo Price公司自2016年起連續4年獲一般社團法人遺品整理士認定協會認定為遺物整理優良企業,自2016年起並連續3年獲意外現場特殊清掃中心認定為優良事業單位。此外,2017、2018年取得經產省「待客規格認證(服務品質可視化規格認證制度)」,是一家服務品質值得信賴且獲得客戶肯定的公司。
Marelique所提供的數位遺物整理有以下兩種類型,分別是生前及死後數位遺物整理。首先有關生前數位遺物整理,年長者可以下載該公司所設計的小程式──Ami Note並安裝於電腦中。AmiNote程式可協助年長者管理下列17種資訊,包含存款、有價證券及不動產、聯絡資訊、數位遺產、醫療、心願清單、遺照、喪葬意願等。
進入程式首頁後,年長者可逐項填入個人相關資料並設定密碼(含本人密碼及經授權的非本人密碼)。且該程式操作頁面上沒有「儲存鍵」,在分類標籤下輸入資料的同時就會自動即時儲存,操作相當簡便。
填入的相關資料又可區分為「希望留下的資料」、「希望刪除的資料」兩大類,可透過Ami Note程式設定處置方式,譬如多久未開機則刪除所有檔案,非本人開啟即刪除檔案,非本人開啟即不顯示檔案或非本人開啟自動跳出檔案等。
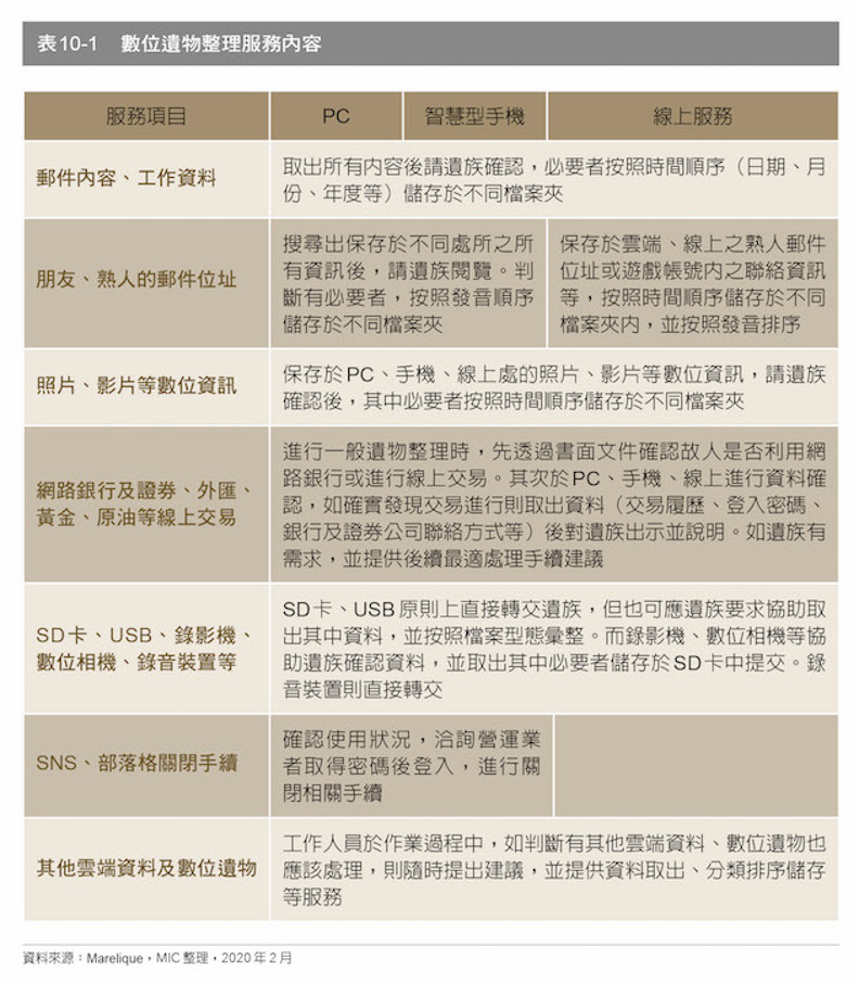
其次有關死後數位遺物整理,則是由遺族代為向Marelique提出服務需求。接獲洽詢後Marelique會派員訪視,並進行服務需求範圍確認及估價,雙方取得共識後,即可開始針對電腦、手機及故人利用之線上服務提供包含密碼解碼在內的相關服務。Marelique會依據遺族要求搜尋資料,將找到的資料彙整後請委託方檢視確認,決定將資料取出或刪除。若有線上交易如證券、期貨、黃金、原油等金錢相關資訊,也會搜尋、彙整後向遺族說明,遺族如有需求並可提供後續處理建議。
此外像是Facebook、部落格帳號,Marelique也會代為向營運業者洽詢密碼及進行關閉帳號的相關手續。最後,針對已完成資料存取、刪除的電腦、手機及其他數位設備,Marelique也提供資源回收、捐贈、拍賣等相關服務。

「信賴」與「尊重」最重要
由於3C產品使用的進入障礙愈來愈低,這類型數位遺產的安排可能是新世代高齡者在開始使用智慧型手機、設定通訊軟體、申請Facebook帳號之初,未曾想過的事情。Neo Price公司在發掘到數位遺產整理服務的需求日增後,積極發展生前及死後整理服務,運用公司所開發的Ami Note檔案清除軟體,提供給使用者多元的檔案分類設定,並以加密的方式(建立信賴感)區隔代理人的身分類別,忠實的執行熟齡人士對於數位遺產處置的安排,同時也依照遺族的意願,代為協助進行數位遺產整理,並給予資料處置上的建議。若再加上數位哀悼,運用AI科技重建數位人格,達到數位永生(Digital Immortality)的狀態,數位遺產的處理又將會邁入到另外一個新的境界。
