2020年《遠見》縣市總體競爭力評比出爐,2020年的調查數據,以2019年統計數字為主,部分項目為2018、2017年。「科技城」新竹市一舉奪得榜首,多年霸占龍頭寶座的「天龍國」台北市,首次落居第二,新北市上升一名來到第三,台中市與桃園市擠進全台前五名,台中則是六都中進步最多的城市。分別看九大構面成績,仍是台北市領先,拿下四個單項冠軍,台東則拿到兩項榜首。
總排名〉史上第一次!竹市中止北市連霸
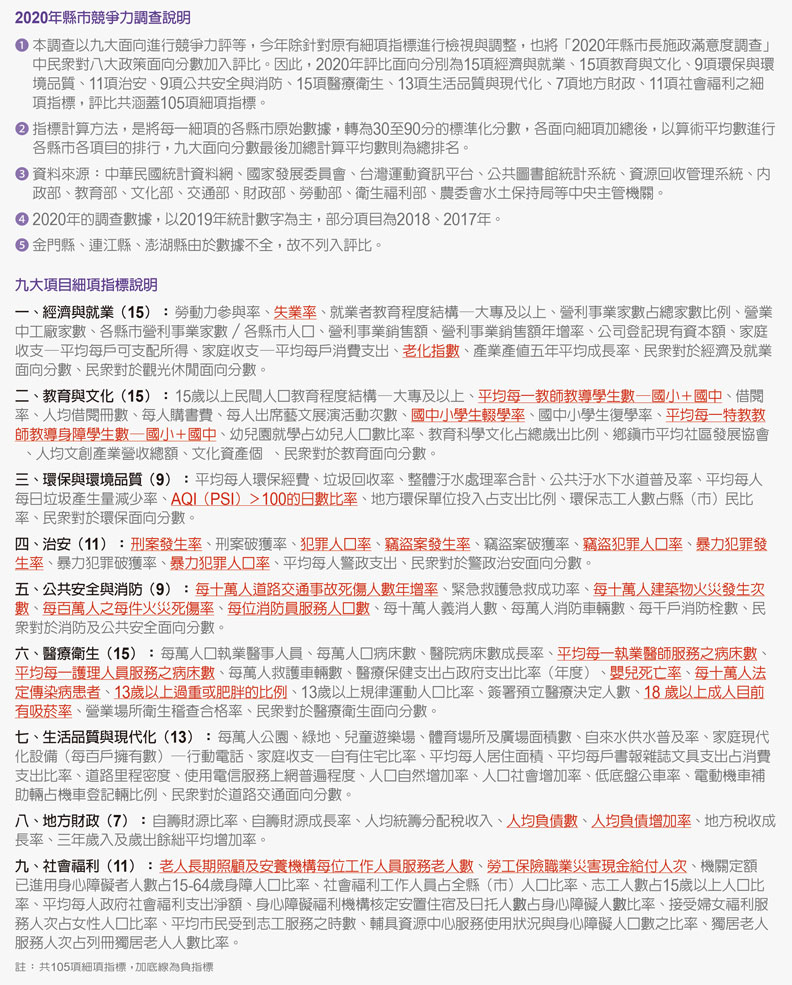
《遠見》每年除發表「縣市長施政滿意度調查」,也蒐集各主管機關的統計數據,從經濟與就業、教育與文化、環保與環境品質、治安、公共安全與消防、醫療衛生、生活品質與現代化、地方財政、社會福利等九大構面,評鑑本島19縣市的競爭力消長,今年調查範圍囊括105項指標,全方位為台灣城市把脈。
《遠見》縣市總體競爭力調查結果,今年前十名的陣容變化不大,依然呈現大都會和非六都小城市各擁半邊天的均勢狀況。

令人震驚的是,長年盤據龍頭的台北市,首次讓出冠軍寶座;而人口僅45萬的新竹市,排名從2015年的第八名一路竄升,終於奪得第一,中止「天龍國」連霸。
六都其他城市,台中市直升四名,躋身第四,新北市和桃園市各晉升一名,分居第三及第五,台南市與去年持平排名第七。去年排名第12名的高雄市,掉到第16名,排名居六都之末。
整體排名中,屏東縣由去年的第17名成長至第12名,基隆市從第19名竄升到第14名,進步幅度最大,名次分別前進5名。南投縣也從第14名降至第18名,退步較多。
指標1〉經濟與就業
六都占優勢 高雄以外全進前六名
經濟、教育、醫療等評鑑面向,大城市向來占優勢。今年的「經濟與就業」構面,前六名有五個是直轄市,最差的高雄市也有第九名。

「經濟與就業」構面進步最多的縣市,分別為:新竹市、屏東縣、基隆市,各自比去年進步三名。其中,新竹市在「營利事業銷售額年增率」及「產業產值五年平均成長率」兩項指標傲視群雄;去年墊底的基隆市,今年一口氣回升到第16名。
退步最多的是台東縣及高雄市,兩者同樣下降五名。去年好不容易進入前十名的台東,今年又滑落到第15名;而今年排名掉到第九的高雄,最大軟肋當屬「民眾對於經濟及就業面向分數」,如何提振市民對地方經濟的信心,將是新任市長的重要課題。
指標2〉教育與文化
桃園搶進前段班 嘉市跌出前五
「教育與文化」構面,六都全在前九名。其餘縣市以新竹市的第四名最佳,去年從後段班闖進第三名的嘉義市,今年又跌到第八名。

進步最多的是桃園市和雲林縣,桃園短短一年爬升七名,在「教育科學文化占總歲出比例」及「每人購書費」等細項指標都有進步;2017年還處於第18名吊車尾的雲林,今年進步五名,來到第十名。
退步較多的是嘉義市、宜蘭縣、嘉義縣,分別比去年滑落4~5名。嘉義市在「每人出席藝文展演活動次數」和「國中小學生復學率」等方面幾乎墊底,比鄰的嘉義縣,則在「借閱率」及「人均借閱冊數」表現欠佳。
指標3〉環保與環境品質
新北最環保 北市環境名次創十年新低
「環保與環境品質」榜單同樣出現驚奇,過去十年只在2017年屈居次席的台北市,今年一口氣下跌三名,再次被新北市挑戰成功。

退步組方面,落居第18名的高雄市最令人擔憂,以空氣品質觀測指標「AQI」為例,根據官方統計,高雄去年「AQI(PSI)>100之日數比率」竟高過25%,「垃圾回收率成長率」也不進反退。其餘退步較多的還有台南和台東,名次分別滑落六名和四名。
最佳進步獎當屬屏東與彰化,兩者都爬升五名,屏東的「平均每人每日垃圾產生量減少率」進步頗多,彰化則在「環保志工人數占縣(市)民比率」指標稱冠。
指標4〉治安
台東最安全 花蓮居末 桃園六都第一
「治安」評鑑向來是台東縣的強項,過去十年幾乎都蟬聯龍頭,僅在2014年跌至第三名。今年同樣是榜首,在11項治安觀測指標裡,台東有四項表現最佳。

反觀同樣位於東部的花蓮和宜蘭,卻位在治安榜後段班,年排名都在第16名之後。
以往「治安」評鑑是大城市吃虧,桃園卻在今年奪得第二名,各項指標中,「竊盜案破獲率」表現最好。至於由「警察市長」侯友宜領軍的新北市,比去年小升一名,卡住第三名。
指標5〉公共安全與消防
六都公安堪憂 桃園名次大跌
跟治安一樣,「公共安全與消防」向來是大城市的罩門,今年六都僅台南和新北的表現尚可,倒數四名由直轄市包辦。

台東縣連三年稱霸「公共安全與消防」構面,在「每位消防員服務人口數」及「每萬人消防車輛數」等指標皆為全台最優,花蓮緊追在後。
進步幅度最大的是去年墊底的新北市,今年衝到第13名,在「緊急救護急救成功率」和「民眾對於消防及公共安全面向評價」等指標,均有不錯表現。
退步較多的是彰化和桃園,分別跌落4~5名。尤其十年來首次墊底的桃園,在「每百萬人之每件火災死傷率」及「每十萬人道路交通事故死傷人數年增率」,皆落後甚多。
指標6〉醫療衛生
雲林大躍進 嘉市、竹市、彰化闖進前十
「醫療衛生」一直是城鄉落差最大的城市競爭力面向之一,今年六都全擠入榜單前九名,奪得桂冠的台北市,已在過去十年囊括九次冠軍。

除了六都,其他擠進前段班的三個小城市,分別是嘉義市、新竹市、彰化縣。台北唯一落居榜眼的2018年就是輸給嘉義市。
今年排名變化最大的,要屬從去年榜尾一口氣爬升七名至第12名的雲林,在「嬰兒死亡率」「每十萬人法定傳染病患者」及「13歲以上過重或肥胖比例」等指標,均有明顯改善。
指標7〉生活品質與現代化
桃園、彰化蟬聯冠、亞軍 北市衝至第三
在「生活品質與現代化」構面,桃園市連續三年搶下榜首,第二、三名為彰化縣、台北市。

進步最明顯的縣市,是分別占據第三及第九名的北市、基隆,兩城市排名均揚升5~6名,台北在「低底盤公車率」一馬當先,基隆則在「自來水供水普及率」指標頗有斬獲。
退步最多的是高雄,下滑五名、跌至六都之末的第12名。
指標8〉地方財政
台北重奪第一 竹市進步最多
過去十年曾在「地方財政」構面奪魁八次的台北市,今年重返榮耀、奪回第一,從超過六成的「自籌財源比率」和持續改善的「人均負債增加率」,都顯示台北市極佳的財務健康度。

去年首度稱霸的台南市,今年小退一名到榜眼,台東縣也退一名到第三。進步最多的則是第四名的新竹市,大幅躍進的「自籌財源成長率」表現最亮眼。
新竹縣從去年的第三名掉到第13名,嘉義市從第四掉到第12名、屏東縣從第13名掉到第18名,退步最多。
指標9〉社會福利
竹市蟬聯第一 基隆飆至第三
「社會福利」構面在2011~2018年,連續八年由台東縣稱霸,去年被新竹市超車,今年依舊由新竹市蟬聯。不過,台東在「志工人數占15歲以上人口比率」「平均市民受到志工服務之時數」等指標,依舊領先群倫;新竹市則在「老人長期照顧、安養機構每位工作人員服務老人數」及「獨居老人服務人次占列冊獨居老人人數比率」占優勢。

最大的名次異動城市,是從去年第16名飆升到今年第三名的基隆,不僅締造該城市有史以來最好的社福榜名次,也寫下今年九大面向進步最大的幅度。
當城市成為國家進步的原動力,地方治理仍須持續精進,才能滿足民眾愈來愈高的要求標準,箇中的施政訣竅,從今年的縣市競爭力總榜及九大構面,應可窺知一二。
