大S意外病逝令人深深惋惜,身後遺產將如何分配?遺囑的真正功能,是在於遺產的處理。所以,為了避免遺囑內容過於膨脹,不管是自己一物的處理,或是喪禮該如何舉辦,最好都是挑重點來寫,而將遺囑的主要內容,放在遺產分配上頭;至於比較瑣碎的內容,則可以寫入「臨終筆記(Ending Note)」裡。(本文摘自《空巢的勇氣》一書,李雪雯著,時報出版。)
一般來說,遺囑的訂立只要依循以下兩大原則,都算是「合乎法律效力」的文件。
原則一、立遺囑人必須有「遺囑能力」。
只要年滿16歲、具行為能力,就有資格立遺囑。也就是不能是《民法》中的「無行為能力者」或「未滿16歲的限制能力者」(《民法》第1186條)。
原則二、訂立遺囑必須依照「法定方式」為之。
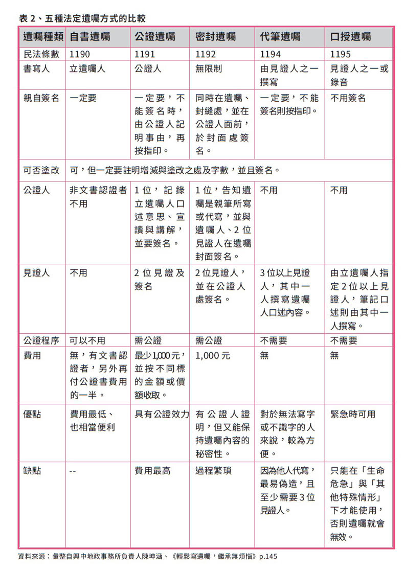
依據《民法》第1189條規定,遺囑方式共有五種,而每一種都必須符合個別的要件與形式,所立的遺囑才會具有法律效力。
遺囑分為「自書」、「公證」、「代筆」、「密封」及「口授」等五種。
其中的「自書遺囑」,是最為單純的一種遺囑,只要當事人自己將遺囑寫好(最好先擬好遺囑內容,再手抄一次,避免有錯字及修改)、標註日期並簽名,再密封由自己妥善保存就好。
不過,因為親筆遺囑不是由專業律師寫成,所以,如果擔心內容不完整、錯誤或容易引起誤解,而導致遺囑喪失法律效力(最常見的就是配偶及子女的「特留份」問題),或是遺囑保存問題,就可以選擇「公證遺囑(當事人與見證人親自到公證處辦理)」,或甚至是將遺囑內容保密的「密封遺囑」。
而在這五種形式的遺囑中,公證遺囑由於經過公證人的公證,其效力就像結婚證書或戶籍謄本一樣的公文書,具有一定的證據效果,所以是這5種形式的遺囑中,真偽爭議最少的一種。
(延伸閱讀│小鬼黃鴻升、羅霈穎……無配偶子女的單身者,遺產會由誰繼承?)
遺囑裡面要寫些什麼?
一般人對「遺囑」的認知,不外乎就是「交待後事」。也就是一個人預先在生前,留下一些「囑咐」,要求有關親人或繼承人,依照其意思處理她身故後的各種事情,或是她對親人的一些想法或願望。
所以,遺囑的內容大可以由立遺囑人「自由安排」。但是,如果不知道裡面要寫些什麼,以下三大方向可以提供給讀者們參考:
(1)說明遺願。這部分通常與遺產分配無關,而等於是最後要交待給生者的話,例如希望子女在自己身後,孝順活著的另一伴,或是交待子女如何操辦身後事,以及進行器官或大體捐贈等。
(2)遺產安排方式。例如可以將所有財產,全都捐做公益,或是將財產依不同比例,分給各個繼承人;也可以依財產種類,分給不同繼承人。例如將動產分給某一繼承人、不動產分給某位繼承人等。
(3)其他。例如認領非婚生子女、指定遺囑執行人及監護人等,或是使某繼承人「喪失繼承權」。例如某位繼承人,因為對被繼承人(立遺囑人)有「重大虐待或侮辱情事」,就可以在遺囑中進行說明及舉例。
總的來說,為了讓父母或自己,全權處理遺產,最好能事先立下遺囑。也不用擔心先立了遺囑,日後就沒辦法更改了。因為,只要當事人的想法有任何改變,隨時都可以從新寫過。
最後還有更重要的是,千萬別忘了將妳有寫臨終筆記這件事,告訴值得信賴的人,讓他能在妳的身後,幫忙處理妳想要完成的事項。
當然為了確保有人能確實執行妳的遺願,妳可以在遺囑中,將此人列為遺囑執行人。但唯一要記住的是:遺書的存放位置,一定要跟遺囑執行人交待清楚,不然等自己離世之後,遺囑卻遍尋不著,那不就等於「白寫了」?!
撰寫「臨終筆記」
事實上,遺囑的真正功能,是在於遺產的處理。所以,為了避免遺囑內容過於膨脹,不管是自己一物的處理,或是喪禮該如何舉辦,最好都是挑重點來寫,而將遺囑的主要內容,放在遺產分配上頭;至於比較瑣碎的內容,則可以寫入「臨終筆記(Ending Note)」裡。
我建議,無法寫在遺囑裡的詳細事項,可利用「臨終筆記」留下記錄。據了解在日本,「臨終筆記」可至書店購買或網上下載,而主要的記錄項目為:
(1)自己的簡單介紹。
(2)所有財產的清單,不只是存款與不動產,也包括所有動產的交待。
(3)發生突發狀況時希望的應對。例如發生意外事故或因病失 去意識、失智症發病等情況下,妳想得到怎樣的照顧,或是關於末期醫療的希望、是否願意捐贈器官等。當然,如果想要更有法律效力,以上這些事,都可以透過生前立遺囑,或是及早簽好安寧照顧、緩和醫療及器官捐贈意願書,並且註記在健保卡上。
(4)關於喪葬或墓地的要求。儘管目前許多人都有身後事「一切從簡」的想法,但是,妳也有權做相關的要求。例如:希望請誰來主辦自己的喪禮?想邀請哪些朋友參加葬禮?預先寫好給觀禮者的留言,以及具體地寫下自己希望葬禮的樣子⋯⋯。但最重要的是,妳必須預先準備好一筆葬儀費用。
整理個人遺物
同是單身,非常認同《熟年的才情》作者曾野綾子「活著的人還要替辭世的人收拾善後,未免太添麻煩了」說法的我,既不喜歡麻煩別人,也認為不應該麻煩親朋好友在自己身後,還要幫忙處理一堆個人雜物。所以,我也早已開始進行了。
而我的做法是,除了在寫好的遺囑中,把自己認為重要的資產與物品(例如個人最喜歡的藏書),進行指定與分配外,其餘日常使用物品,全都開始定期(至少年終大掃除時)或不定期進行清理與減量。
除了預先收拾及整理好自己的物品,別給親朋好友留下太多麻煩與困擾外,此外,「重新做好新的通訊錄」也很重要,重新記錄真正有來往的親朋好友,當自己離開這個世界時也能立刻派上用場。因為家人只要參考這份通訊錄,就能知道要向誰傳達訃文。當然,如果妳想要身後事一切從簡、不辦儀式、不發訃文,這項工作就可以免除了。
(延伸閱讀│生命結束前能為自己與摯愛做什麼?用善終5需求打造你的「單程行李箱」)
寫出「好遺囑」的5大重點
由於寫遺囑的最大優點,是「最能明確表達自己的意思」。因此,我要提供《不要留遺產給孩子》作者山田美智子提出的5大撰寫重點供各位參考:
(1)在有特定意思時寫。如果遺囑與「法定應繼分」的分配方式沒有不同的話,就不必寫遺囑。
(2)在冷靜、理性時寫。隨著年紀愈來愈大,人會變得愈來愈不容易保持理性,寫遺囑時也是,上了年紀更容易感情用事。畢竟在頭腦清楚時冷靜寫遺囑很重要。
(3)只寫自己想做的事。
(4)若太複雜,不妨委托專家處理並拿去公證。通常最壞的情況是「看似正確,其實模稜兩可」的遺囑。其中,「寫到單純得不論誰看了都不會產生歧見」或「把複雜的事寫得十分周密正確」,才是上策。
(5)寫明意圖。例如「因為有什麼打算,所以如此分配」,把這些事以「附加事項」的形式補上去。或是「一肩挑起照顧我的事,所以想留給長子多一些」等想法,事先附上所有繼承人都能理解的理由也很重要。
