美國第46任總統拜登於美國時間1/20(三)在國會山莊宣誓就任,宣布簽署高達17項行政措施,推翻許多川普時期的代表性政策。此外,1.9兆的財政刺激方案與準財長葉倫的演說,與全球未來的經濟動向影響甚劇。
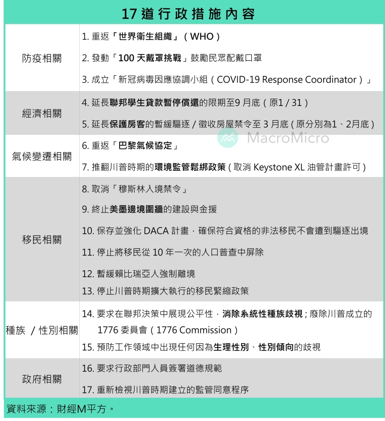
拜登於美國時間1/20(三)中午12點在國會山莊宣誓就任,成為美國第46任總統。上任首日,拜登即簽署高達17項行政命令與總統備忘錄,推翻許多川普政權時期的代表性政策,例如重返巴黎氣候協定、取消穆斯林禁令、終止美墨邊境圍牆的建設與金援。以下我們整理已經簽署的行政命令:

一、新官上任三把火
拜登簽署17道行政措施,政治含義大於經濟影響
我們認為除了擴大防疫/檢測、加速疫苗施打、延長房客驅逐保護令等措施,其餘行政命令的「政治含義」大於「經濟影響」!
我們在11月的【美國選舉經濟學】拜登經濟學正式登場!美國選舉系列最終回 曾提過,「參議院(共和黨)制肘下,拜登可能會更常簽署行政命令來繞過國會程序」。而在1月初、喬治亞州兩席的第二輪參議員選舉(run-off election)皆由民主黨驚險拿下後,意外出現 藍色浪潮的局面!隨著民主黨在政策制定的話語權更上一層樓,2021年經濟復甦力道還是仰賴財政刺激法案的支持。
另一方面,市場投資人關注的焦點──中美貿易關稅的去留、科技巨頭反壟斷調查、美國是否重返TPP/WTO等多邊貿易協定,上述事件在最新行政命令、就職演說則是著墨不深,未來需持續留意拜登政權的意向。
二、拜登拋出1.9兆財政刺激計畫
有望進一步挹注所得水平、消費力道
拜登於1/14(四)公布「美國救援計畫(American Rescue Plan)」的財政刺激方案,預算規模高達1.9兆,接近2019年美國國內生產總值(GDP)的9%,也較去年12月通過的9000億美元紓困案還要再多出一倍。穆迪、高盛在拜登財政細節公布後,分別上調美國2021年實質GDP年增率預測值至8%、6.6%,高於世界銀行先前預估的3.5%。
針對法案內容,重要細節包括追加每人1400美元的現金支票(+去年12月的600美元=2000美元) ; 提高聯邦失業救濟金至每週400美元(原300美元),並延長實施到9月底 ; 調高聯邦最低薪資至$15美元/時(現$7.25美元/時)。以下我們引用穆迪分析(Moody’s Analytics)整理出來的財政刺激細節表格:

M平方認為,民主黨若為加快拜登財政法案在參院通過速度,可能採用「預算協議程序」(budget reconciliation),此程序允許預算法案僅需要簡單多數決(民主黨50票 + 副總統)即可通過,而無須一般法案的60票門檻(獲得至少10名共和黨參議員的難度偏高)。但若要使用該預算協議程序,民主黨必須放棄部分項目以符合「勃德條款」(Byrd Rule),避免與聯邦預算無直接關聯的事項(extraneous matters)納入預算法案,因此預期最終財政規模可能會小於1.9兆,但對經濟仍有高度挹注。
雖然最新法案的實際規模仍具有不確定性,但以目前拜登財政刺激的架構來看,現金支票、失業救濟金、稅負抵免等措施將有助於改善美國民眾收入,支撐個人可支配所得維持良好水平,新法案也有望接續去年底通過的9000億財政刺激,進一步提升美國消費動能、避免個人消費支出再度放緩,延長整體復甦行情。
美國準財長葉倫在19日聽證會談話上,針對財政、美元、美債、稅收、對中政策等面向,提出哪些關鍵重點?更多完整內容都收錄在財經M平方網站上,馬上觀看!