戶外教育的關鍵之一,在於讓孩子有感,覺得學習是有意義的。深坑國小的「走讀老街課程」,讓平日就是生活在老街的孩子,有機會深入理解老街。不但與社會課程呼應,也涵蓋了藝術與人文領域。
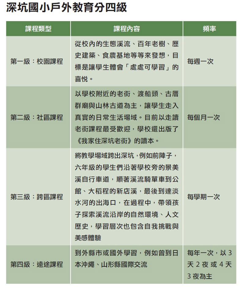
一般一學期才一次的戶外教學,常是學生高度期待的活動,而在新北市的深坑國小,頻率卻高到每週至少有一次。
在深坑老街上,孩子們一會兒討論著古道牌樓上的「升官(棺)發財」造型,一會兒又研究起閩南式建築與巴洛克式建築的差異,一旁的大人則補充:「這裡以前是台北盆地往宜蘭的交通樞紐,老房子後面,其實就是渡船頭,商家可以直接上下貨。」
場景轉換到深坑國小內的生態溪流。一群孩子圍著,或站或蹲,一邊觀察池內有哪些動、植物,一邊聽大人的解說。突然有人發現了外來的泰國鬥魚,於是大夥兒就討論起養魚的經驗、寵物魚棄養的後遺症等等。
讓生命經驗跟系統知識整合、接軌
這兩個場景發生的時間,不在假日,而是某個尋常的週三上午上課時段;這也不是特殊活動,而是深坑國小課表內的正式課程。深坑國小校長郭雄軍強調,創造機會讓學生跨出熟悉的生活圈,使生命經驗跟系統知識能整合與接軌,深度學習才可能發生。
「我們對學習的想像常常很制式,就是在教室內,有黑板、有粉筆,老師講、學生聽,」郭雄軍說,大人把想要教給孩子的知識,濃縮在教科書,變成套裝課程,這是方便的考量,但其實學習應該無所不在、無時無刻的。「古代人說『讀萬卷書、行萬里路』,用現代的術語來說,就是學習要跟生活情境接軌。」
戶外教育最困難之處,就是把一個個的活動串成有架構的課程,讓孩子從偶發的體驗進展到連續的學習。「其中的關鍵,在於讓孩子有感,覺得學習是有意義的,」深坑國小社會老師陳琰壬說,課程設計要從特定的、與孩子相關的主題出發,突破領域的框架。例如,發展走讀老街課程,是因為很多孩子就是生活在老街,但平日卻沒機會深入理解老街。就認知面來看,雖然課程與社會領域中的家鄉單元能呼應,但也涵蓋了藝術與人文領域。

讓孩子有參與感,成為學習的主人
實際教學時,老師要運用一些小技巧,「例如在走讀老街課程開始之前,我請孩子採訪長輩,談一談他們心目中的老街,很多孩子因而發現長輩一些有趣、不為人知的故事。」在課程進行當中,陳琰壬會把客觀資訊或知識轉換成跟孩子有關。例如校門外的平埔橋是101年興建的,「我會跟小六的孩子說,這座橋興建的時間,跟你小學入學的時間一樣,孩子就會印象深刻。」
六年級的陳愷恩說,他是在去年的走讀課程中知道,深坑是淡蘭古道的重要中繼點,有許多貨物在此集散,覺得滿酷的;而相較課室中的課程,戶外教育課程讓他覺得更有參與感。正是這樣的參與,讓孩子成為學習的主人,也促成了深刻的學習。

特色戶外課程:走讀老街深坑古厝
場域與內容:
帶學生到老街,認識老街極具代表性的古厝德興居,透過導覽解說及實際觀察,認識老街與德興居的建築特色及發展背景。
關鍵歷程:
1.課前:請學生訪問年長親友,談談對深坑老街與古厝的印象、曾在此經歷什麼事等等。
2.課中:設計賓果遊戲,老師若提到數字可搶答,最快連線者有獎勵,讓學生更認真注意歷史年代等數字。
3.課後:提出延伸議題,例如研究日治時期深坑老街的四大商號等等,讓學習延續。
學習效益:
1.理解深坑的歷史地理與文化脈絡。
2.明白如何針對特定主題進行資料蒐集、訪談。
3.開始關心自己的生活環境。
(文:黃啟菱)
延伸閱讀:
1.知名律師 呂秋遠:親子相處,要同理對方想法
https://goo.gl/jXtPBj
2.家長不想管,老師不敢管?把孩子教好是誰的責任?親師大戰的結果輸家都是孩子!
https://goo.gl/Qm9ZLh
3.一個泥水匠的告白:請教教我數學 我想找回失去的......
https://goo.gl/EMASLj
4.不評判,只確認感受,讓孩子完整體驗每個情緒
https://goo.gl/6taWFd
5.遲鈍不一定是壞事,每個孩子都有屬於自己的成長步調
https://goo.gl/NHKNqB