你繳稅了嗎?由於信用卡具有遞延付款特點,加上多家銀行推出分期零利率方式,可減輕繳費負擔,深受民眾喜愛。究竟今年繳綜所稅,刷哪張神卡最划算?
今年報稅季,財政部提供信用卡、約定轉帳、超商繳款、行動支付以及金融卡等繳稅方式。不過,信用卡繳稅最大的特色是可延遲付款,例如5月繳稅後,依信用卡結帳日不同,約在6月底、7月初左右收到帳單,才會實際繳款到稅款。
此外,很多銀行信用卡,都有推出綜所稅分期零利率方案,可減輕民眾的繳費負擔。
台北富邦銀行觀察,市場上繳稅管道多元,但唯有信用卡具備遞延付款特點,能夠有效減輕現金周轉壓力,也因此深受納稅人喜愛,使用信用卡繳稅的卡友更有逐年增加趨勢。根據財政部統計資料顯示,去年民眾刷信用卡繳納所得稅占比已超過七成。
攻略一〉稅款3萬以下,超商行動支付享好康
信用卡達人寶可孟分析,最主要的信用卡繳稅方式有兩種:超商繳稅(綁定信用卡)、直接以信用卡繳稅。
若是繳稅金額在3萬元以下的小資族,他建議,可考慮超商繳費,搭配行動支付享有額外好康。
超商因為有每筆帳單3萬元的上限,所以國稅局有推出折單的系統,讓大額繳費者可線上自行產生繳款金額。
例如在全家便利超商,寶可孟建議可使用FamiPay,搭配新光寰宇卡有10%(每月刷1000元回饋100元),若有開立新光OU數位帳戶,則再加碼10%(月上限300元)。也就是,繳3000元的稅款,可以拿到300元加上100元,共400元的回饋,是目前小額繳費最高的回饋。

攻略二〉繳稅金額3萬元以上,直刷信用卡最優惠
信用卡玲瑯滿目,民眾該如何選擇「繳稅神卡」?寶可孟以繳稅金額區分做推薦。
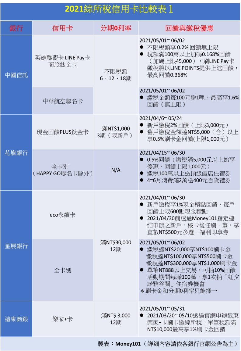
他說,繳稅金額落在3~10萬元,可考慮永豐幣倍卡(超匯)回饋4%豐城購覺金(最高可得800元購物金),回推繳2萬元的稅款可拿到800回饋金。
另外,也可善用「新戶」身分,台新@GOGO卡新戶最高有5%回饋(上限2000元),推繳40000元的稅款可得2000元;星展銀行ECO永續卡新戶1%也可享1%現金積點回饋(每戶上限可600元),回推繳6萬元的稅款可拿600元。
至於繳稅金額10~50萬元者,若是新戶身分,則可選擇花旗銀行現金回饋PLUS鈦金卡,新戶繳稅有2%回饋,上限3000元,回推繳15萬元的稅款可拿滿3000元回饋。
而繳稅金額51~1000萬元以上的繳稅大戶,則可使用分期零利率賺利息錢,是最划算的方式。
寶可孟以中信哩程卡1.6%回饋、18期零利率舉例,若繳稅100萬,本金分18期存入高利活儲數位帳戶(以1.2%計),一年半後本金還可為你多賺8500元的利息,等於是多了0.85%的現金回饋率。

攻略三〉搞懂4項刷卡權益,不吃虧
不過,Money101總經理朱本傑也提醒四項刷卡權益。

