《遠見》2016台灣最佳大學排行榜,各校競爭力全面剖析!

最佳大學前五名:台大、成大、清大、交大、陽明

遠見編輯部
user

遠見編輯部

2016-09-29

瀏覽數 2,385,000+

《遠見》2016台灣最佳大學排行榜,各校競爭力全面剖析!
 

喜歡這篇文章嗎 ?

登入 後立即收藏 !

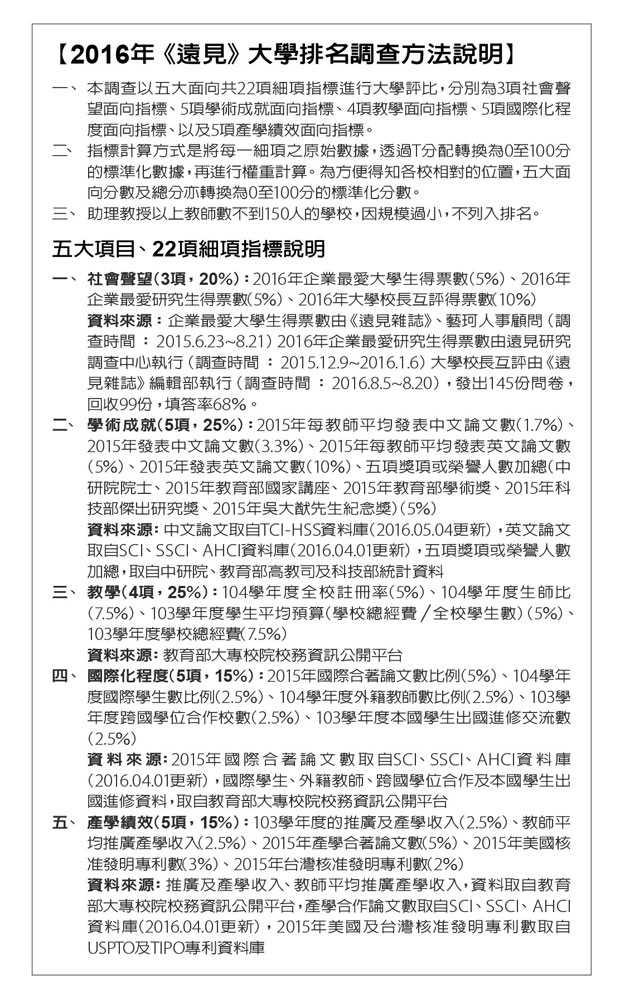
1997年,《遠見雜誌》創台灣媒體之先,發表「大學風雲排行榜」;近十年亦年年發表「企業最愛大學生/研究生調查」,增進社會與大學的溝通。今年,《遠見雜誌》特別參考世界各地知名的大學排名指標與及調查方法,與台大圖書資訊系講座教授黃慕萱合作,歷時八個月,完成全台首份「台灣最佳大學排行榜」。

本次調查從教學、研究、國際化、產學合作、社會聲望五大面項、22項指標,評比大學表現。22項指標中,其中19項是硬指標。除7項教育部公開數據,另有12項由黃慕萱領導的研究團隊查找、計算、調查,包括從三大中英文論文資料庫、千萬筆資料中,一一爬梳出四萬多位台灣教授去年發表的論文。此外,指標中還有三項分別由《遠見雜誌》編輯部、遠見研究調查中心、藝珂人力資源公司執行的大學聲望調查。

採用嚴謹指標 全面分析各大學競爭力

為避免「大者恆大」,22個指標中,有七個人均指標,如「教師平均產學收入」「教師平均論文篇數」,進一步分析產出品質。由於評比範圍包含科技大學,教學與研究比重皆為25%。此外,愈來愈多人將產學合作視為大學的「第三任務」,產學績效占比也列為15%。

國際化是高教的重要議題,亦占15%,主觀的社會聲望則占20%。由於為國內評比,故加入中文論文、註冊率等本土重點指標,排名結果可能與國際排名不同。這份國內排名的評比指標,對國內高教發展具正面引導意義,可與國際排名互補。

大型國立大學與醫科大學稱霸前10

在158所大學中,扣除助理教授級以上師資少於150名的小校,及軍警學校,共有145所學校列入本次評比。結果發現,前四名依序為台灣大學、成功大學、清華大學與交通大學,符合「台成清交」既定印象。第五是陽明大學,第六是台灣科技大學,第七為人文社科為主的政治大學,第八是中央,第九、第十則分別為台北醫學大學及長庚大學。

《遠見》2016台灣最佳大學排行榜,各校競爭力全面剖析!_img_1

其中前十名有兩個亮點。台科大進步神速,有與清、交一較高下的態勢。事實上,2016年《泰晤士高等教育》(Times Higher Education)排名,台科首度超越清、交、成,高居亞洲第28名,僅次於台大。

另一個亮點是政大。由於社會人文論文產出耗時,使人社型大學在研究的排名屈居下風。政大沒有工、醫、農科,但在國內外排名,都須與綜合型大學一同評比。但政大畢業生屢次在雇主滿意度名列前茅,社會聲望及國際化排名極佳,教師平均中文論文數更高居第一,在理工與醫科大學夾擊下,仍攻上第七。

私立大學急起直追,設立醫學院提升排名

公立大學無意外囊括前十名中的八名,但更多驚奇藏在十名外。11名至30名,公立大學僅進榜八所,其餘皆為私大。其中,逢甲排名第17,是表現最好的綜合型私立大學,超越國立中正大學與台北大學,也贏過北部的輔仁、淡江與東吳。

《遠見》2016台灣最佳大學排行榜,各校競爭力全面剖析!_img_2

第14名的台北科技大學,是排名第二高的科技大學。北科在產學推廣收入及社會聲望表現不俗,在《遠見雜誌》「企業最愛大學生」調查中,連年穩坐前五名,本次「校長互評」也拿下第六。

第26名的亞洲大學成立僅16年,是本次入榜最年輕學校。亞大成立之初,便請安藤忠雄興建美術館、請諾貝爾獎大師演講,展現世界級雄心;近年又與中國醫藥大學成立「中亞大學聯盟」,今年更在學校旁蓋起附屬醫院。另個值得注意的是,12所有設有醫學院的大學,包括新成立的亞大、義守皆進入前30名。這是因為醫學院學費高、補助多,社會聲望也好。

《遠見》2016台灣最佳大學排行榜,各校競爭力全面剖析!_img_3

訂《遠見》一年,贈知性選書三選二《五十歲後我出去一下》、《工作媽媽學會的事》、《在歲月裡淘金,一閃一閃亮晶晶》

五大面向分項排名

為突顯各校特色,《遠見雜誌》再從社會聲望、教學、研究、國際化與產學合作等五項進行排名。

1. 社會聲望:成大奪冠,私校逢甲受肯定

社會聲望指標為《遠見雜誌》「企業最愛大學生」「企業最愛研究生」調查,以及由校長互評的「大學聲望調查」。聲望冠軍是成功大學,也是五大項目中唯一非台大奪冠的項目。

校長互評的「大學聲望調查」,前10名中,有9所都是國立大學,只有逢甲以黑馬之姿竄出,拿下第八;北醫、中國醫、長庚及亞洲,囊括第13到16名。南臺科技大學則拿下第19,是排名最高的私立技職,超越許多國立大學。

2. 學術TOP 5-台、陽明、成、清、中醫大

學術指標有五項:中、英文論文總量與教師平均論文數,教師中院士、國家講座等傑出學者人數。台大中、英文論文的數量最多,並有70位中研院士與國家講座教授級學者,拿下冠軍。其次是陽明、成大、清大與中醫大。黃慕萱解釋,由於醫學領域論文數量多,使醫學大學不僅論文總量多,人均論文數也高,排名因此占優勢。

《遠見》2016台灣最佳大學排行榜,各校競爭力全面剖析!_img_4

3. 教學TOP 5-台、北醫、成、陽明、長庚

教學指標有四:註冊率、生師比、學生平均預算與總經費。由於醫學大學需要較多昂貴的儀器設備,教學方式也不同於一般學科,故生師比低、學生平均預算高,導致前五名均為醫學院或有醫學院的大學(表5)。其中,第二名的北醫年度經費僅新台幣35億元,不到台大的1/4,但生師比9.9:1,學生平均年度預算高達59萬,均為全國第一;全校註冊率超過九成,也是前10名中最高的學校。

4. 國際化TOP5-台、政、交、淡江、文藻

國際化指標有:國際合著論文比、國際學生比、國際教師比、跨國學位合作數與學生出國交流數。第一名依舊是台大,「跨國學位合作」及「學生出國交流數」都拿下第一;政大的表現平均,五項指標都在前10名,拿下第二。淡江與文藻都有五個語系以上的外語學院,淡江平均每16位教師便有一位外籍教師,文藻每13位便有一位外籍教師。

5. 產學績效TOP 5-台、清、成、交、中央

產學績效指標有五:推廣及產學總收入、教授平均推廣及產學收入、產學合著論文數、美國專利數與台灣專利數。台大教師人數高達2066人,這個項目仍是台大掄元,產學論文數及推廣及產學收入都高居第一,103學年產學收入達65億元,平均每位老師為學校帶進314.4萬元。清大教師數僅台大1/3,卻有最多美國專利,產學合著論文數也高居第二;與竹科關係密切的交大,美國專利數也名列第二,平均推廣與產學收入313.5萬,以不到1萬元差距緊追台大。

《遠見》2016台灣最佳大學排行榜,各校競爭力全面剖析!_img_5

《遠見》2016台灣最佳大學排行榜,各校競爭力全面剖析!_img_6

延伸閱讀

請往下繼續閱讀

登入網站會員

享受更多個人化的會員服務